服务咨询热线:15564537088

沥青混凝土拌站环保技术措施

编辑:烟台环保公司. 奥维环保     更新时间:22/05/05   点击次数:    

沥青混凝土拌合机生产过程中产生大量的烟气和粉尘,针对改工况改采用什么环保技术呢,本文经过对沥青混凝土拌合机中烟气和粉尘主要排放部位的确定,对主流的烟气和粉尘处治方式进行比较,选出相对经济、高效、能耗低且运行稳定的净化方式,以期改造后的效果符合目前环保政策的要求,使企业可持续发展。

AM-3000型沥青混凝土拌合机由骨料的定量输送装置、干燥滚筒、热骨料提升装置、石粉矿粉供给装置、沥青供给装置、搅拌器、运料小车和成品仓等主要部分组成。沥青混凝土拌合机生产过程中对环境的污染主要表现为石料粉尘和沥青烟气。粉尘污染来源于装载机将石料装卸入冷骨料投料口所散发出来的粉尘以及成品料放料口放料时未被自带除尘装置吸收的粉尘;烟气污染来源于成品料放料口放料时所散发出来的沥青烟气。

粉尘治理方法主要分为湿式除尘和干式除尘这两大类,见表1。因为湿式除尘所使用的水处理所产生的污水处理排放会成为新的污染源,而干式除尘所采用的滤筒经过有资质的危废企业统一回收处置后不会产生新的污染源。选定采用干式除尘的环保方案。除尘的工艺流程见图 3

3.2 烟气处治措施

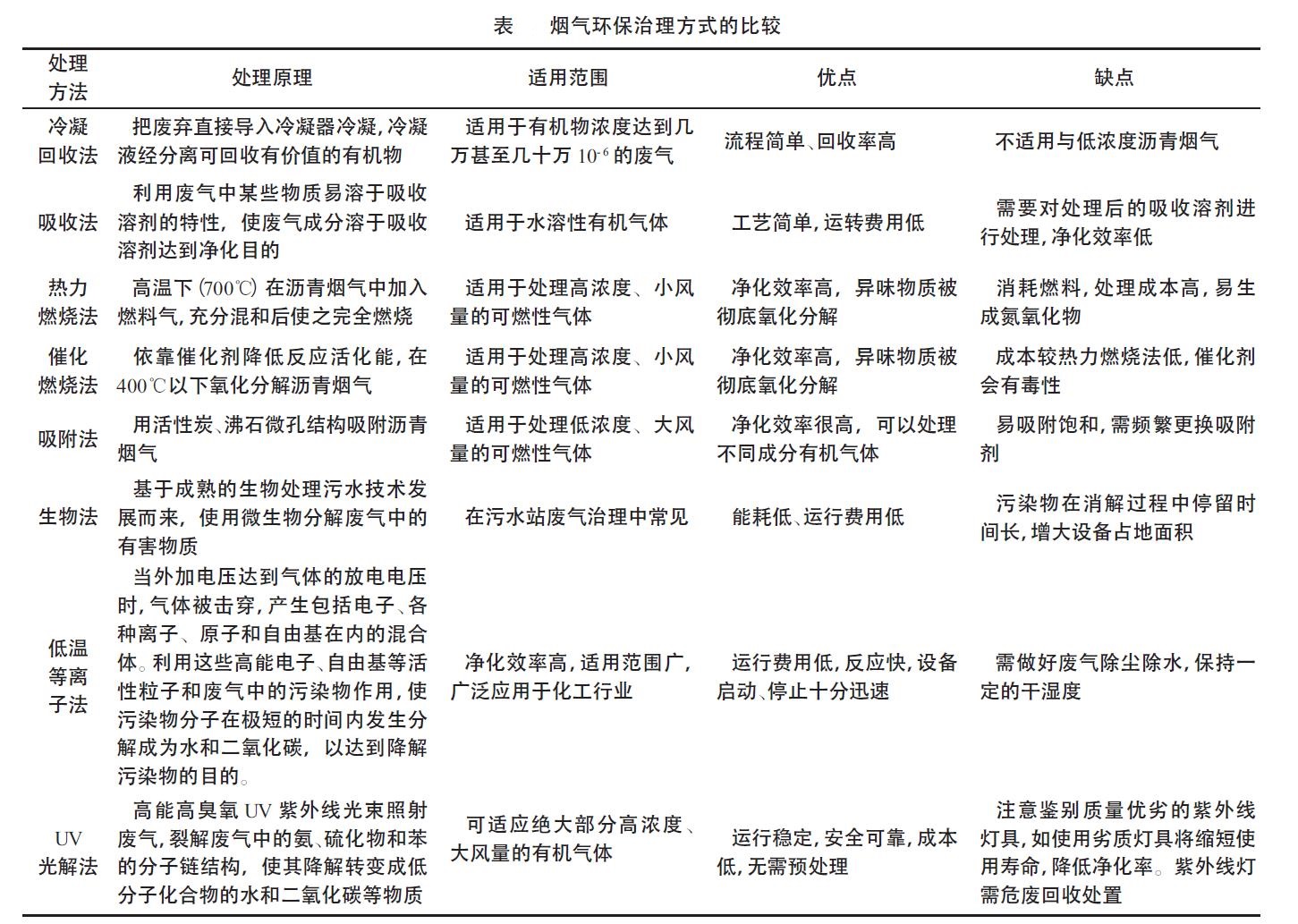
净化烟气的方法主要分为冷凝回收法、吸收法、热力燃烧法、催化燃烧法、吸附法、生物法、低温等离子法和 UV 光解法等八大类,见表 2

冷凝回收法不适应低浓度的沥青烟气;吸收法所采用的吸收溶剂会产生难以处理的二次污染;热力燃烧法同样是使用臭氧分解,但使用额外燃料,经济效益差且排放巨大;催化燃烧法除了具有热力燃烧法的缺点外,其使用的催化剂具有毒性,不仅增加员工的中毒风险,也会污染环境;生物法停留时间长,厂区面积有限,已无多余场地存放大型微生物净化设备。而只使用这八种净化方式中的其中一种,可能无法满足达标排放的标准。综合考虑,最终决定采用先经过滤筒式除尘器过滤粉尘预处理,确保烟气中无颗粒物,再经过低温等离子、UV 光氧化和活性炭纤维这三种相对经济、高效、能耗低且运行稳定的组合式过滤方式,使沥青烟气排放满足达标排放的标准。烟气净化的工艺流程烟气净化的工艺流程见图。

湿式除尘与干式除尘的比较

除尘工艺的流程图


烟台奥维环保科技有限公司成立于2013年,位于烟台市开发区,是一家集科研、工程设计、制造施工、安装调试直至验收合格的一条龙服务的高科技技术型企业。长期致力于为工业粉尘治理、工业废气治理、Vocs治理、锅炉脱硫脱硝等环境治理领域提供专业化的解决方案。

我公司可根据用户现场工况进行方案设计,出具科学合理的除尘及废气解决方案详情联系15564537088.

上一条:没有了 下一条:有机废气预处理技术